欢迎光临太阳集团tyc151  | 

集团首页| 公司微博| 公司邮箱
当前位置首页 -> 人才招聘 -> 招聘信息 -> 正文

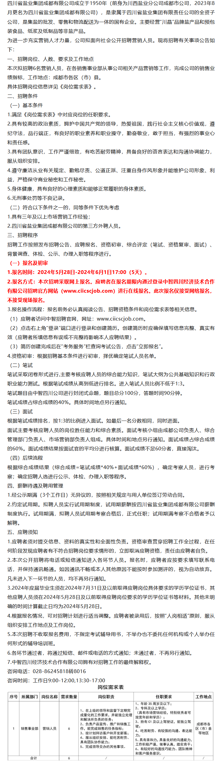
四川省盐业集团成都有限公司2024年营销人员公开招聘公告

发布日期:2024-05-29  来源:太阳集团tyc151   点击量:


版权所有:太阳集团tyc151(中国区)有限公司-官方网站   地址:四川省绵阳市高新区绵兴西路166号  电话:0816-2579615  传真:0816-2579619